Il blog è diventato un libro

Cover Il senso perfetto

Rieccomi con una bella novità: dal blog è nato un libro, per Codice Edizioni, e lo trovate in libreria dal 18 settembre (oppure on-line già in prevendita).

Sulla scia delle storie che molte volte avete trovato qui, vi racconto come funziona il nostro senso più selvaggio e a volte bistrattato e perché sentiamo ciò che sentiamo quando annusiamo qualcosa. Perché gli odori ci travolgono, evocano emozioni e ricordi, ma poi  fatichiamo a dare loro un nome? Perché l’attrazione passa anche attraverso il naso? E come procedono le nuove ricerche e tecnologie per creare nasi elettronici? E, invece, quando l’olfatto non funziona più bene? Nel libro ho raccolto fatti scientifici e storie di odori e di nasi, per chi vuole capire meglio come annusiamo e per chi invece non vi ha mai posto troppa attenzione e vorrebbe saperne un po’ di più.

Prossimamente ci saranno aggiornamenti, intanto potete seguire i miei spostamenti e altri racconti anche sul profilo di IG.

 

 

L’olfatto spiegato facile – Olfaction for beginners

Sui recettori olfattivi e come gli odori arrivano al cervello

La via che collega un odore ai nostri centri di elaborazione, cioè la corteccia cerebrale, è piuttosto diretta, dal respiro alle emozioni. Possiamo pensare al nostro naso come a un portale un po’ magico, come lo specchio di Alice ci porta in un’altra dimensione, quella degli odori. Il naso è una finestra sul mondo, poiché ci mette direttamente a contatto con l’ambiente esterno. Un contatto piuttosto intimo, perché gli odori si legano direttamente ai nostri neuroni olfattivi. Vediamo come.

Le tappe anatomiche di un segnale odoroso schematizzando barbaramente sono: naso – cervello. Più precisamente, abbiamo tre stazioni principali:

  • Prima stazione: epitelio olfattivo, nel naso
  • Seconda stazione: bulbo olfattivo, nel cervello
  • Terza stazione: corteccia olfattiva (cognizione), ippocampo (memoria), amigdala (emozioni), nel cervello
Sobel, 2010

1. Epitelio olfattivo. 2. Bulbo olfattivo. 3. Corteccia olfattiva. 4. talamo. 5. Corteccia orbitofrontale. Credits: Sela and Sobel, 2010.

L’olfatto, come sappiamo, è un senso chimico, cioè lo stimolo odoroso è fatto di molecole chimiche che, attraverso l’aria che respiriamo, raggiungono i recettori olfattivi. Su cosa siano questi recettori c’è ogni tanto un po’ di confusione perché si parla spesso, anche tra scienziati di questo campo, di “recettori olfattivi” per riferirsi sia ai recettori veri e propri sia ai neuroni olfattivi, ma non sono esattamente la stessa cosa. Però, se uno non lo sa, la cosa può in effetti confondere.

I recettori olfattivi propriamente detti sono proteine specializzate presenti sulle cellule dell’olfatto, che sono chiamate neuroni olfattivi (sì sono neuroni!). Tuttavia, siccome di fatto il neurone olfattivo trasmette l’informazione odorosa al cervello ed è il primo a ricevere lo stimolo, molti lo chiamano impropriamente “recettore” in senso lato.

I neuroni olfattivi formano, insieme ad altri tipi di cellule di supporto e ghiandole, buona parte dell’epitelio olfattivo, posizionato sul fondo delle fosse nasali. Potete immaginarlo collocato più o meno alla radice del naso, all’altezza degli occhi.

nose

I neuroni olfattivi hanno un corpo principale, più o meno a forma di pera, dalla cui testa si allunga un bottoncino da cui sporgono alcune ciglia. Queste sono esposte all’esterno e sono coperte da uno strato di muco in cui le molecole odorose devono disperdersi per raggiungere i recettori. Dall’altro lato della pera si allunga invece un prolungamento chiamato assone che, come un cavo, si dipana fino al cervello e finisce nel bulbo olfattivo. L’insieme di questi cavi, provenienti dai diversi neuroni olfattivi formano il nervo olfattivo, che è il I nervo cranico e porta l’informazione dal naso al cervello.

o2e

Sezione di epitelio olfattivo.

OLFACTORY CILIA

Ciglia di neuroni olfattivi viste dall’alto.

Recettori come lego

Quando un odore si insinua nelle nostre narici, le molecole che lo formano si legano quindi a specifici recettori presenti sulle ciglia dei neuroni olfattivi (come avvenga esattamente questa interazione a livello molecolare non è ancora del tutto chiaro).

Gli esseri umani hanno circa 10 milioni di neuroni olfattivi (si trovano in letteratura stime che vanno dai 6 ai 12 milioni per la verità) e ognuno di loro possiede un solo tipo di recettore. La parte di genoma dedicata ai recettori olfattivi è enorme: nell’uomo ci sono circa 400 geni che codificano per questi recettori (nel topo sono circa 1200). Cioè quei 10 milioni di neuroni sono divisi in circa 400 tipi diversi a seconda del recettore che esprimono (senza parlare delle ulteriori varianti alleliche). Alcuni di questi recettori sono molto specifici e riconoscono solo poche molecole, altri invece sono a spettro un po’ più ampio.

Al momento il meccanismo più supportato da prove scientifiche per l’interazione tra molecola di odore e recettore è quella “chiave-serratura” e funziona cioè un po’ a incastro come i mattoncini lego. Questa interazione e riconoscimento avviene secondo un codice combinatorio: ogni neurone olfattivo esprime un solo tipo di recettore che può però riconoscere una o più molecole con diversa affinità. Cioè alcune chiavi sono molto specifiche, mentre altre sono un po’ più simili a dei passepartout. Ogni odore è composto quasi sempre da molte molecole diverse, e ognuna di esse si legherà a diversi recettori; dalla combinazione finale, un po’ come un codice a barre, si avrà l’identità dell’odore; chi fa la decodifica del codice a barre è il cervello.

Il bulbo olfattivo è come un centralino

Quando il recettore si lega alla molecola odorosa il neurone manda attraverso il proprio assone-cavo un segnale al bulbo olfattivo, prima stazione di decodifica, che potremmo immaginare un po’ come l’insieme tra un centralino e un ripetitore: riceve e smista i segnali provenienti dell’epitelio olfattivo e, dopo una prima rielaborazione, li rimanda ai piani alti del cervello, la corteccia olfattiva.

Il bulbo è organizzato in unità funzionali chiamate glomeruli, dove il primo passaggio di informazione dal naso al cervello avviene attraverso le sinapsi tra le terminazioni dei neuroni olfattivi e quelle di altri neuroni (cellule mitrali – Mitral and Tufted cells più precisamente) che a loro volta trasmettono il segnale alla corteccia. Ogni glomerulo riceve i segnali provenienti dai neuroni olfattivi con lo stesso tipo di recettore. Per esempio, tutti i neuroni che esprimono il recettore M71 mandano le loro terminazioni nervose alle stesse due coppie di glomeruli (ci sono mediamente due glomeruli per bulbo, destro e sinistro, per recettore).

Su come gli odori sono mappati nel bulbo olfattivo

Si è cercato per molto tempo di capire se dalla disposizione spaziale dei glomeruli nel bulbo olfattivo fosse possibile ottenere una “mappa” degli odori: se ogni glomerulo corrisponde a un recettore specifico che si lega a specifiche molecole, significa che nel bulbo si potrebbe (ipotesi) trovare una “mappa chimica” (chemotopica) degli odori in modo analogo a ciò che avviene per gli altri sensi. Ci aspetteremmo cioè di trovare aree specializzate al riconoscimento di ciascuna classe chimica o quasi, per esempio una zona per le aldeidi, una per i chetoni e via dicendo. Le cose però stanno in modo un po’ diverso.

Più che una mappa precisa quella che si ottiene dall’analisi delle risposte dei glomeruli a diverse sostanze odorose è un’organizzazione in macroaree che riflette la classe di recettori olfattivi dai quali ricevono i segnali. I recettori olfattivi sono divisi in due classi: I e II, localizzate in diverse aree dell’epitelio solo parzialmente sovrapposte. I neuroni con questi due tipi di recettori mandano le proprie terminazioni nervose a parti del bulbo chiamate rispettivamente dominio I, più ristretto, e dominio II, più esteso. C’è poi una terza area, quella dei recettori TAAR (Trace Amine-Associated Receptors), identificati nel 2006. Secondo il modello attualmente più accettato dai ricercatori quindi, nel bulbo olfattivo ci sono tre macroregioni, o domini, che ricevono le informazioni olfattive da tre diverse classi di recettori: I, II e TAAR, tuttavia in questo caso non è possibile parlare di una vera e propria mappa sensoriale.

Olfaction EMBO reports VOL 8 NO 7 2007

Credits: EMBO reports VOL 8 NO 7 2007.

Dal bulbo, dicevamo, l’informazione su cosa si è legato ai recettori olfattivi viene mandata alle regioni superiori del cervello, dove si trasformano nella percezione di un odore. La cosa più affascinante di tutto ciò è, infatti, che un odore, come ho già detto altre volte, diventa tale nel nostro cervello. Una molecola di per sé è solo una malecola ma diventa odore dopo che l’abbiamo annusata, anzi ognuno di noi ne avrà una percezione un pochino diversa, ma questa è un’altra storia…

Olfaction for beginners

From the receptors to the odor

Our nose is a special window, like the Alice’s looking glass, it is an intriguing passage, it connects directly our brain to the external world, it is our gate to the world of smell.

What happens to an airborne molecule entering our nose? When does it become an odor? The gross anatomy of these passages would be: nose – brain. Simple and fast. More precisely we have three main stages:

  1. Olfactory epithelium, in the nose
  2. Olfactory bulb, in the brain
  3. Olfactory cortex (cognition), hippocampus (memory), amygdala (emotions); in the brain

Olfaction is a chemical sense: an odor is made out of several chemicals entering our nose with the air we breathe. At the end of our nasal cavity we find the olfactory epithelium, where olfactory receptors are sitting. There is actually some confusion sometimes about the term “olfactory receptor” due to the fact that people often call with this term both, the actual olfactory receptors and the olfactory sensory neurons where the olfactory receptors are sitting, but as we can see they are not the same thing. The olfactory receptors are specialized proteins present on the olfactory cells, which are by the way real neurons! These pear-shaped neuronal cells have a knob terminal from which depart several cilia. The cilia are exposed to the external environment and imbedded in a layer of mucus. From the other site of the olfactory cell departs another extension, a wire that goes to the olfactory bulb, and forms with many others the first cranial nerve called olfactory nerve.

Humans have around 10 million olfactory neurons (estimations in literature count 6-12 million) expressing almost 400 different types of receptors. Each neuron has only one type of those receptors meaning the 10 million of olfactory neurons are divided in roughly 400 types (without taking into account different alleles).

But how is it possible that with 400 receptors we can smell more than 10.000 different odors? It turns out we are with a bunch of Lego-bricks in our hands: we can combine them in different ways. The interaction between a molecule and a receptor works like a lock-and-key model but with differences among the receptors. Some are very specific and can recognize one or few molecules/key only, others are broadly tuned and can bind different chemicals. Since an odor is usually made out of several different chemicals, each molecule will activate different receptors, and as in a barcode the final combination of them will give us the final odor identity. The decoding of the barcode happens in the brain.

As we have seen the odor information goes from the olfactory neurons in the nose to the olfactory bulb where the information coming from the same type of receptors converge on the same unit called glomeruli. The olfactory bulb works as a sort of relay and an analyzer: it takes the information from the nose, it makes a first rough decoding and it send it up to the higher brain centers. Here the magic happens and molecules become odor, which is indeed very personal yet specific among people. How this happens is another story…

Bonus

‘Wurzi’ il fiore-cadavere sta tornando – The corpse flower is back to Frankfurt

E non è solo…

Del fiore (che sa di) cadavere e di quanto puzza vi avevo già parlato. L’anno scorso ne avevo beccato la fioritura al Palmengarden di Francoforte, dove la pianta sembra trovarsi proprio bene… Infatti in questi giorni ci sono altre due fioriture in arrivo!

Non è una cosa tanto facile, c’è una vera e propria gara tra i giardini botanici in giro per il mondo, e le fioriture di solito sono monitorate e seguite, tanto che in alcuni posti, quando ce n’è una si creano file di centinaia di persone per vederlo, e annusarlo.

E niente sto fiore puzzolente (ma precisiamo è un’infiorescenza) mi ha conquistata, e questa volta, in collaborazione con Hilke Steinecke del Palmengarten di Francoforte, terrò un visita guidata per annusarlo e conoscerlo meglio. Se per caso in questi giorni siete da queste parti scrivetemi! (qui sotto i dettagli).

Wurzi1

‘Wurzi’ and the little brother are about to bloom in Palmengarden Frankfurt. Credit: perfectsenseblog.

 

An evening with Amorphophallus titanum

A journey into the lovely stinky-world of the corpse flower

 in collaboration with Dr. Hilke Steinecke – Palmengarten Frankfurt

Let’s make it clear from the beginning; if they call it ‘corpse flower’ there is a reason.

And now, imagine being the first person who found it.

We are in the 1878 and Italian botanist Odoardo Beccari is exploring the tropical forest in Sumatra: a walk through all kind of green, a rich atmosphere, lush and highly humid, full of odors coming from the vegetation. Odoardo at a certain point is been catching from a strange scent, an unusual smell like something rotten. He thinks there must be a monkey-carcass somewhere nearby or something similar…

Odoardo starts to follow the putrid scent, but It turns out what he finds is not the remaining of a dead animal, but something way more interesting, and astonishing: a three-meters tall flower standing in front of him.

It is called Titan Arum, Amorphophallus titanum in Latin, which comes from ancient Greek and means άμορφος – amorphos, “without form, misshapen” and φαλλός – phallos, “phallus”, and “titan”, “giant”. The plant, from the Araceae family, consists of a smelly spadix of flowers wrapped by a spathe (a leaf-like bract), and it is the largest unbranched inflorescence in the world, though commonly named giant “flower”. And it stinks. Heavily and deadly. Why the plant produces such odors?

Meet Amorphophallus titanum at the Palmengarten in Frankfurt during a special tour in the evening, when the giant flower releases its putrid lovely scent at its best. We will talk about the olfaction, the sense of smell, and how we sense odors. We will have a special focus on stinky plants and on the particularities of Amorphophallus titanum.

Free your nose, It’s gonna stink…

Practical information

When: We don’t know! We are making the countdown for the plant to bloom, it can happen anytime within the next days. If you are interested in it write an email to hilke.steinecke@stadt-frankfurt.de  or to anna.derrico@gmx.de and we will let you know as soon as we are ready for the tour.

The tour will take place at h.19:30 and it takes almost 1.15 hours

Where: Palmengarten Frankfurt – Siesmayerstr. 61, 60323 Frankfurt am Main

Entrance: : It is Free! (donations are welcome)

Further information: hilke.steinecke@stadt-frankfurt.de   Tel: 069 212 38149

Occhio che perdi il naso! – If the nose get lost (or you loose it)

Storie di nasi perduti e rinoplastica dei bei tempi andati

6-gold-silver-nose

On 29 December 1566 Tycho Brahe lost part of his nose in a sword duel against a fellow Danish nobleman. Via Wikipedia.

 

Le mutilazioni, da che mondo è mondo, sono sempre state tra i principali mezzi di coercizione, tortura, punizione e vendetta. E indovinate un po’ qual era, in passato, una delle parti del corpo più gettonate? Il naso.

Per gli antichi greci, tra l’altro, il naso era simbolo di sapienza e virilità e più uno ce l’aveva grosso più era considerato virile, se ne fa accenno pure nell’Eneide – se vi siete mai chiesti perché, invece, nelle statue greche classiche gli uomini sono sempre rappresentati con genitali di piccole dimensioni, la risposta è che, al contrario del naso, il pene di piccole dimensioni era considerato segno di logica e razionalità (classicisti tra il pubblico ne abbiamo? Correggetemi se sbaglio). Ad ogni modo, cosa capitava agli adulteri? Amputazione del naso, appunto.

Ché, per la verità, e anche in epoche successive, di solito erano più le donne a essere punite, e sfregiate: l’uomo, per vendicarsi di un adulterio o di un rifiuto, poteva ricorrere a questo tipo di amputazione, deturpando a vita la malcapitata. Era, anzi, una pratica regolamentata anche dal diritto romano (Marziale, Epigrammi II, 83; III, 85). Altrimenti, poteva capitare che fossero le donne stesse, in casi estremi, ad autoamputarsi per rendersi meno attraenti e risparmiarsi una violenza. È l’idea che ebbe, secondo i racconti, la badessa di Coldingham Priory, in Scozia, nel 870 d.c., per salvare la virtù propria e delle consorelle dall’assalto dei vichinghi. Questi pare non apprezzarono la cosa e le bruciarono insieme al monastero. E pare un destino simile capitò pure, nel nono secolo dopo Cristo, alle monache del convento di St. Cyr, a Marsiglia, le quali sperarono così di scampare all’attacco dei saraceni: la loro verginità pare si salvò, loro invece non sopravissero.

Ci sono numerose testimonianze, in epoche e civiltà passate, di punizioni giudiziarie basate sulla mutilazione di diverse parti del corpo. È riporato nel codice di Hammurabi, nei testi egizi, ma si ritrova anche dagli antichi testi Hindu e in quelli delle civilità precolombiane. In epoche successive, in Europa dal Medioevo in poi, questa pratica fu spesso bandita in modo ufficiale, anche se poi, di fatto, durante combattimenti, battaglie e prigionie capitava che qualche naso, e non solo quello, saltasse.

0392-100X.29.044.fig1Il naso by Antonio Guadagnoli from Arezzo.

An illustration from Il naso by AntonioGuadagnoli from Arezzo.
Poesie giocose di Antonio Guadagnoli, Lugano, 1839.

Nel libro Il tesoro de la vita umana, il medico alchimista Leonardo Fioravanti (1518-1588), seguace di Paracelso, descrive una serie di casi di uomini con nasi amputati in seguito a duelli e guerre, fatto a quei tempi piuttosto comune. Comune al punto che alcuni medici si “specializzarono” e misero a punto tecniche chirurgiche di “ricostruzione” nasale, delle primordiali rinoplastiche diciamo, che furono poi descritte in dettaglio e formalizzate dal medico bolognese Gaspare Tagliacozzi nel libro  Decurtorum chirurgia per insitionem (1597). D’altra parte, perse il naso durante un duello, proprio in quei tempi, anche l’astronomo Tycho Brahe (1546-1601), che divenne così famoso, tra i salotti del tempo, come “l’uomo dal naso d’oro”. Infatti, un’alternativa alla chirurgia (ché farsi operare di quei tempi non era proprio una passeggiata, tra mancanza di anestesia e pratiche ancora rudimentali…) erano le protesi: nasi finti, di solito in metallo, legno o pelle, tenuti in posizione da corde o con altri stratagemmi.

nose prosthetics

16th Century nasal prosthesis. Reference: Parè A. Dix livres de la chirurgie. Paris: Le Royer; 1564.

Ritornando alla rinoplastica invece, il primo intervento riportato è quello descritto nel De Medicina (VII, 9) da Aulo Cornelio Celso nel primo secolo dopo Cristo, e che consiste nel semplice ricongiungimento dei lembi di pelle. Metodo invece più raffinato, e infatti tramandato per secoli, è quello “indiano”, praticato appunto dai chirurghi indiani e che consisteva nel “ricostruire” la parte mancante, usando lembi di pelle prelevati dalle guance o dalla fronte del paziente. Questo metodo si diffuse poi anche in Europa dalla fine del Settecento in seguito ai contatti degli Inglesi con l’India.

indian

Illustration from an article appeared in Gentleman’s
Magazine, in October 1794, reporting on the results of the Indian method
used in reconstruction of the nasal pyramid employing a folded over forehead
 fl ap (Willemot, 1981). Reference: G.Sperati, Amputation of the nose throughout history, 2009.

 

Il naso, ce l’abbiamo lì piantato in mezzo alla faccia, ineludibile e forte ci caratterizza, segna le nostre espressioni ed è, naturalmente, parte importante della nostra identità e immagine. Non a caso la sua mutilazione era usata come rivalsa: quale altra parte del viso colpire altrimenti per distorcere i connotati e ferire, anche psicologicamente,  qualcuno?

Ché poi, in fondo, siamo tutti un po’ dei Vitangelo Moscarda

The_Nose_3_2013

The Nose an opera by Dmitri Shostakovich based on a story by Nikolai Gogol,
directed by William Kentridge, Metropolitan Opera House, New York, Spring 2010. Via NewMusicon.

If the nose get lost (or you loose it…)

About nose mutilation and old rhinoplasty

 

Mutilation has always been, through the centuries, a good option for punishments, revenge, coercion, and abuse. Guess what was one of the most favorite parts of the body to be taken off? The nose.

Well, to be fair, we should notice that among ancient Greeks a big nose was considered sign of strength and virility; therefore as punishment in case of adultery, it was cut off. Actually, most of the time victims were women: infidelity and adultery was sometime solved with a mutilation that would give to the person a permanent unpleasant aspect. It was regulated lately also by Roman law (Marziale, Epigrammi II, 83; III, 85) and it has been often used as means of revenge. But, we have also cases of self-mutilation: in order to avoid a sexual attack, women would try to make their-self repulsive with a rhinotomy or other slash. This was the case for the Abbess Eusebia, in the St. Cyr Monastery in Marseilles, in the 9th Century, in the desperate hope to save her virginity and the virtue of the others nuns from the Saracens. Somehow it worked out, but only for the virtue surviving the attack…

0392-100X.29.044.fig8

18th Century nasal prosthesis anchored to spectacle frames (from
Pirsig, Willemot 2001). Cit. G.Sperati, 2009.

In ancient times mutilation as punishment was regulated by law among several cultures as reported all over the world: from the Hammurabi code to the Egyptians, in the Hindu’s ancient documents as well as in the Pre-Colombian reports. Lately, in Europe, mutilation of the nose was common following a battle or during a duel: even astronomer Tycho Brahe lost his nose during a duel becoming famous among the social gathering as “the man with the golden nose”. In fact, the use of prosthesis in order to cover the damage was quite common. Artificial noses were usually made out of metal, leather or wood, kept in place by little cords.

Nose reconstruction was also relatively common: the first rhinoplasty is reported by Aulo Cornelio Celso in the De Medicina (VII, 9), in the First Century, consisting in a simple sliding of the flaps. More sophisticated was the “Indian method”, practiced over the centuries by Indian surgeons and consisting in reconstructing the missing part with skin from the cheeks or from the forehead of the patients. In Europe, Italian physician Gaspare Tagliacozzi codified the technique for nose reconstruction in his book Decurtorum chirurgia per insitionem (1597).

We often disregard our nose, though it represents in a way our identity: it is placed in the middle of our face, delineates our mimic and the way we express ourselves. In fact, this is one of the reasons why it was so often a great target for revenge: nose mutilation severely impairs the person, physically and psychologically, changing his aspect and, therefore affecting its own sense of identity – by the way, we all a kind of Gogol’s character.

Bonus

 

References

Sperati G. I chirurghi empirici italiani e l’affermazione della rinoplastica nel XV secolo. Acta Otorhinolaryngol. Ital.1993; 13:267-9.

Sperati G. Amputation of the nose throughout history. Acta Otorhinolaryngol. Ital. 2009; 29:44-50

Fioravanti L. Il tesoro de la vita humana. Venice: Valgrisi; 1673.

 

Il gusto dell’acqua – If the mouse drinks light

Water

Che sapore ha l’acqua? Certo dipende, perché naturalmente a seconda dell’area geografica in cui ci troviamo, laghi, fiumi, pianure, montagne – bere, per esempio, l’acqua di Bergamo, vicino alle Orobie, è decisamente diverso dal bere quella delle zone sul Carso o ancora da quella della pianura padana (esempi non casuali dal mio catalogo esperienziale 😀 ). Però a parte questo, l’acqua “da sola”, priva di tutti questi “condimenti” geologici e ambientali, che sapore ha? Se dovessimo assaggiare dell’acqua demineralizzata per esempio, saremmo capaci di percepire alcuna sensazione o sapore caratteristici?

Le rane per esempio, hanno recettori per l’acqua, ma anche nelle pecore e nei gatti l’acqua evoca specifiche risposte nei nervi faciali che innervano la cavità orale. E pure il moscerino della frutta Drosophila melanogaster, che ha per molti aspetti un sistema gustativo analogo a quello dei mammiferi, ha recettori per l’acqua. Gli scienziati cercano perciò già da un po’ di capire quanto questa cosa sia diffusa negli animali e se nei mammiferi, oltre ai recettori per il gusto che già conosciamo – salato, dolce, amaro, acido e sapido (umami) – ce ne siano di specifici per l’acqua, vista la sua importanza per la sopravvivenza. Uno studio pubblicato pochi giorni fa (29 maggio 2017), sulla rivista scientifica Nature Neuroscience, suggerisce di sì, almeno nei topi.

La lingua allo specchio

Vi siete mai guardati la lingua? Viene più facile se, per esempio, avete bevuto del succo di mirtillo, o potete provare anche con un ghiacciolo vista la stagione, perché lasciano la lingua “colorata” ed è così più facile osservarne la superficie. Perlustratela e dimenticate l’immagine dei vecchi libri con la lingua divisa in zone a seconda del gusto (purtroppo la si trova ancora in alcuni libri e in rete ma è sbagliata!). Vi troverete di fronte a una distesa irregolare di piccole formazioni papilliformi, le papille gustative. Queste sì, hanno forme diverse distribuite in zone diverse: le fungiformi verso la punta e il centro della lingua, le foliate ai lati più posteriormente e le circumvalate sul fondo. In tutte però ci sono delle strutture, spesso fatte “a calice” diciamo, formate da cellule specializzate per riconoscere i sapori. Ogni calice è formato da gruppi di diverse cellule recettoriali ognuna sensibile a uno dei “gusti”- base, e perciò ogni papilla è in grado di rispondere più o meno a tutti i sapori indipendentemente do dove sia posizionata sulla lingua.

taste bud

Cellule recettoriali gustative. Da: Yarmolinsky et al., Cell 139, October 16, 2009.

Alcuni recettori rilevano il gusto acido. Su queste cellule ci sono proteine specializzate, una famiglia di recettori TRC, che si attivano appunto quando mangiamo cose dal sapore acido. Non si sa ancora bene come funzionino, la presenza di protoni (H+) in soluzione attiva questi recettori-canale e si pensa reagiscano quindi al cambio di pH circostante. Quando i recettori vengono attivati, il segnale viene trasmesso alle terminazioni nervose della lingua, in particolare alla chorda tympani, un ramo del nervo faciale (il nervo cranico VII) che innerva la parte anteriore della lingua e riceve le informazioni gustative da mandare al cervello.

I ricercatori hanno scoperto che questi recettori per l’acido vengono attivati anche dall’acqua. Il meccanismo di funzionamento non è ancora del tutto chiaro, ma i dati raccolti fino ad ora danno alcune indicazioni. Una delle ipotesi più gettonate al momento è che il passaggio dell’acqua sulla lingua rimuoverebbe lo strato di saliva sulle papille. Siccome la saliva è fatta al 99% di acqua, ma contiene anche diverse altre sostanze, sali ed enzimi, e ha un pH caratteristico, quando viene “sciacquata via” dall’acqua le cellule delle papille si ritrovano a contatto con un liquido, e un pH, diversi, e questo cambio attiverebbe i recettori. In questo modo l’acqua può essere percepita dal cervello immediatamente senza dover aspettare i segnali del resto del sistema digerente.

Se i topi bevono la luce

Come hanno fatto i ricercatori a scoprire questo fatto? C’erano già diverse evidenze scientifiche e dati che supportavano l’ipotesi di recettori sulla lingua sensibili all’acqua. Come prima cosa, quindi, bisognava accertarsi di questa cosa, e verificare la presenza di recettori capaci di rispondere all’acqua in modo specifico: testando i diversi recettori gustativi, nei topi, i ricercatori hanno osservato che solo quelli per l’acido, e non gli altri, si attivavano con l’acqua, ma non con altre sostanze simili. Inoltre, anche la chorda tympani riceveva quello stimolo, confermando che la presenza di acqua veniva effettivamente trasmessa per via gustativa. A questo punto c’era da verificare se davvero i recettori per l’acido fossero i responsabili. I ricercatori hanno fatto perciò un’altra serie di esperimenti osservando che nei topi privi di questi recettori la risposta all’acqua non c’era e gli animali non riuscivano a distinguere tra l’acqua e un’altra sostanza oleosa. Ora mancava un altro tassello: se quei recettori erano davvero capaci di attivarsi con l’acqua, ciò significava che una volta attivati, l’animale avrebbe dovuto comportarsi come se stesse bevendo, cioè percependo l’acqua. E gli scienziati hanno verificato proprio questo. Con la luce.

Con una tecnica chiamata optogenetica è possibile rendere specifiche cellule sensibili alla luce, un po’ come i recettori per la vista, e si possono così attivare artificialmente. In questo caso i topi avevano i recettori TRC per l’acido modificati in modo da poter essere attivati con la luce. Se questi recettori erano davvero i resposabili della sensazione per l’acqua, i topi, stimolati sulla lingua con la luce, avrebbero dovuto avere la stessa reazione che se stimolati con l’acqua. E ha funzionato proprio in questo modo. I topi avevano a disposizione un abbeveratore modificato che invece di rilasciare acqua emetteva luce quando l’animale andava a leccare per bere. I topi leccavano dalla bottiglia come se stessero bevendo normalmente e percepivano la sensazione gustativa dell’acqua anche se la lingua era stimolata solo con la luce. Questo esperimento ha così confermato che effettivamente i recettori TRC per l’acido mediano anche le risposte all’acqua. Si tratta ora di capire meglio come funziona questa attivazione.

Sensing water

If we take a closer look at our tongue we will discover a fascinating landscape covered by hundreds papillae of different shapes. There is where actually the sense of taste starts, where begins the rich savory feeling of our meal, the acidity of a soft drink, the bitterness of our black coffee, the sweetness of our favorite cake, or the effects of a too generous spoon of salt dropped in our soup. There is where we can taste water too. How does the water taste like?

It was already known from scientist that invertebrates like Drosophila melanogaster has specific receptors to sense water, and in frog, sheep, and cat,  the facial nerves who receives taste information get activated by water as well. Now it turns out that receptors TRC for sour taste are able to detect water.

taste-body

The mouse who drank water

Scientists just find that on a study published last month on the scientific journal Nature neuroscience. How does it work? They recorded the physiological activity of the facial branch nerve for taste, chorda tympani, during water stimulation; moreover they observed that the TRC-receptors for sour taste were specifically activated by water. The second step was to test for these receptors, therefore using genetically modified mice, scientists observed that animals without those receptors where unable to detect water and they could not distinguish water from other oleose substances. Finally, researcher tried to stimulate such receptors artificially to test if they were able to induce in animals a “drinking” behavior like drinking-water. And it worked out. Using a genetically modified mouse who has sour-receptors TRC sensible to light (like, say, sight receptors), scientists could activate them through light instead of using water. The mouse had a modified beverage disposable releasing light, not water: the animal approached and licked the bottles drinking “normally” and experiencing “water-taste”, although the tongue was stimulated by light only. That could prove that sour receptors actually mediate water-detection as well, in a taste-like manner.

Regarding the mechanism and how this activation works there are still some speculations. One of the most accepted hypotheses is that the receptors sense the change of pH in their environment, which is normally made by the characteristic saliva  composition, and pH. When we drink, water transiently washes out the saliva layer that covers the taste buds and the receptors “feel” that change sending a signal to the brain. It is a mechanism efficient and easy for the body to detect quickly the presence of water, but we need now further prove.

Bonus

Un aroma divino – Seconda parte

O su come nacque il cioccolato fondente

 

La prima cioccolateria europea apre in quel di Londra nel 1657. Alla bevanda, già piuttosto in voga, Nicholas Sanders ha nel 1727 l’idea di aggiungere il latte. L’unico inconveniente di questa cioccolata è di essere un tantino grassa: il cacao è fatto per circa la metà di grassi, il burro di cacao. Riscaldando il cacao nell’acqua il grasso si scioglie in malo modo e siccome con questo processo le particelle di cacao invece non riescono a dissolversi adeguatamente il risultato è un beverone scuro con grumi di cacao in sospensione e un bell’alone di grasso che galleggia in superficie.

 

Dal suo primo arrivo in Spagna, documentato nel 1544, il cacao diventa subito merce pregiata, tanto da essere chiamato pepe de oro o oro negro; tuttavia agli europei ci vuole un po’ per capire che farci esattamente e come usarlo al meglio. La bevanda “all’azteca”, di cui secondo alcune leggende l’imperatore azteco Montezuma ne beveva circa 50 tazze al giorno, molto simile a quella appena descritta (in mesoamerica però era spesso bevuta fredda), è inizialmente usata dagli europei più a scopo terapeutico, in accordo con i dettami galenici ancora in uso nella scienza medica, e visto il sapore amaro molti pensano si possa usare addirittura come veleno. Dalla seconda metà del Seicento diventa un prodotto sempre più ricercato e destinato quasi esclusivamente ai palati di nobili e gente benestante. Di fatto però, fino all’Ottocento, nonostante le aggiunte di zucchero e talvolta vaniglia per renderla meno amara e astringente, la cioccolata rimane un po’ un beverone.

 

Photo 22-11-15 14 06 28

Cioccolatiera in porcellana Ansabch, 1765. Credit:perfectsenseblog.

 

Uno dei problemi tecnici principali è l’impossibilità di usare il cacao in altro modo, vista l’alta percentuale di grassi contenuti. Poi, nel 1828, il chimico olondese Conrad von Houten fa una scoperta importante: pressando il cacao è possibile separare parte della componente grassa ottenendo una polvere di cacao molto più facile da usare. Sempre con l’idea di aumentarne la solubilità mette anche a punto un metodo, chiamato “processo olandese” e usato ancora oggi per la produzione di cioccolato: con l’aggiunta di alcune basi come carbonato di sodio o di potassio il cacao diventa più solubile e assume il caratteristico color “cioccolato”.

Pressando il cacao, dicevamo, si ottengono cacao in polvere e, come scarto, il burro di cacao. Ma questo vorrete mica buttarlo via 😀

Joseph Fry stabilisce a Bristol, in Gran Bretagna, la prima industria di cioccolato – la Fry&Sons – mettendo a punto un processo per unire la polvere di cacao con il burro di cacao: siamo nel 1847, nasce la prima barretta di cioccolato.

A questo punto ci si inizia a sbizzarrire per rendere le tavolette di cioccolato sempre più appetibili e gustose – nel 1865 in Italia nascono i gianduiotti e nel 1868 Richard Cadbury, concorrente di Fry, lancia la prima scatola di cioccolatini seguita dalla prima scatola di caramelle pensata per San Valentino (in Italia i Baci Perugina saranno inventati nel 1922). Con l’aumento della richiesta di cioccolato i produttori iniziano a sbizzarsi anche in un’altra pratica: l’adulterazione. Le testimonianze di prodotti contraffatti e di tecniche per riconoscere il cioccolato non contraffatto sono diverse: spesso al cioccolato in polvere venivano aggiunte farina di riso o di lenticchie oppure, per sostituire il costoso burro di cacao venivano usati olio di oliva, olio di mandorle o il tuorlo delle uova. In questi casi il prodotto durava poco e diventava spesso rancido, per cui altri preferivano usare fecola di patate o farina. La prassi terminò grazie ad alcuni interventi legislativi come il British Food and Drug Act del 1860 e il Food Act del 1872 in Gran Bretagna.

Per quanto riguarda il cioccolato autentico, a quel tempo ci sono ancora alcuni dettagli da affinare e la consistenza e sapore del cioccolato sono ancora piuttosto grossolani. Si cerca un sistema per aggiungere il latte, che nella sua forma liquida non funziona e non riesce a disperdere bene il cacao. Proprio in quel periodo Henry Nestlé brevetta il latte in polvere, da lì all’idea di usare il latte condensato per fare il cioccolato è un attimo. Perché il cioccolato diventi davvero delicato e voluttuoso, e assuma quella consistenza particolare che lo fa sciogliere in bocca ci vuole però ancora un processo: il concaggio. Con questa procedura il cioccolato viene schiacciato per diversi giorni fino a ridurlo in particelle sottilissime, circa 20 micron di diametro (1 micron= 0.001 millimetro) e permettendo così l’eliminazione di diverse sostanze di scarto che danno al preparato un gusto amaro e acido. A inventarlo è Rudolph Lindt nel 1879. Nasce il cioccolato fondente.

Credit:perfectsenseblog. Museo del cioccolato di Colonia.

 

Ma gli aromi del cioccolato come si formano esattamente? Una delle cose più affascinanti del cioccolato è proprio il fatto che a prenderli così, il frutto di partenza – il sapore dei semi non trattati – e il cioccolato finale, si stenta quasi a credere uno derivi dall’altro. E in effetti se non fosse per tutti i processi di preparazione a cui viene sottoposto, il cacao non potrebbe sprigionare un bouquet così ricco e complesso. Meraviglie della chimica. (Continua).

 

Bonus

Il cioccolato mi piace in tutte le forme e varianti, ma devo ammettere quello di Modica non mi ha mai convinta troppo. Per cui quando un paio di settimane fa son passata da quelle parti non ho potuto non accettare la sfida e provarlo a ripetizione per vedere di nascosto l’effetto che fa 😀

Cosa ha di particolare questo cioccolato? Di solito viene venduto come un prodotto “più naturale” rispetto al cioccolato “normale” e ne sottolineano la tecnica di produzione fatta ancora “come facevano gli aztechi”. Inutile sottolineare la trovata puramente commerciale della cosa a partire dal fatto che, come vi ho già raccontato, gli aztechi e le altre popolazioni precolombiane il cioccolato lo bevevano. Semmai possiamo pensare che il cioccolato di Modica sia in qualche modo simile a quello prodotto nell’Ottocento, prima che si diffondesse il metodo del concaggio.

La caratteristica del cioccolato di Modica è infatti di avere una consistenza più ruvida e, in apparenza, meno lavorata proprio perché la fase del concaggio viene saltata e l’ultima fase di lavorazione avviene a temperature più basse rispetto alla procedura abituale. Per il fare il cioccolato modicano alla pasta di cacao non viene aggiunto ulteriore burro di cacao e lo zucchero viene messo senza aumentare troppo la temperatura durante la lavorazione. In questo modo lo zucchero non si scioglie completamente e crea i tipici cristalli di zucchero che si trovano nel prodotto finito. Inoltre saltando la fase di concaggio anche le particelle di cacao rimangono più grosse, mentre il sapore mantiene alcuni aromi più amarognoli che non sono stati dispersi durante appunto la fase di concaggio e “aerazione” che, d’altra parte, permettono di sprigionarne altri di aromi (ne aprliamo meglio la prossima volta). Insomma il fatto di preferire un tipo di cioccolato o un altro è, per questo aspetto, più una questione di gusti personali.

Odore di… morte – The smell of death

Ovvero come avere un costume per Halloween davvero impeccabile

 

Michael Wolgemut, Danza macabra (1493) da Liber chronicarum di Hartmann Schedel.

Michael Wolgemut, Danza macabra (1493) da Liber chronicarum di Hartmann Schedel.

 

Nel caso voleste vestirvi da morti viventi e celebrare degnamente Halloween c’è una cosa da fare assolutamente per essere credibili e davvero spaventosi: datevi una spruzzata di cadaverina e putrescina, l’odore di morto.

Qualunque zombie degno di questo nome infatti dovrebbe avere oltre all’andatura legnosa e la pelle verdognola con qualche vermetto attaccato, anche un bell’odore putrescente. Come si ottiene? In realtà, come spesso succede, quello definito come “odore di morte” è un bouquet di almeno 400 diverse molecole chimiche, ma tra queste alcune sono particolarmente degne di nota: cadaverina, putrescina, scatolo e indolo.

Perché i cadaveri in putrefazione puzzano? Intanto chiariamo una cosa: puzzano secondo noi, ma non tutti i nasi sono uguali. Prendete per esempio gli animali che si cibano di carcasse, o gli insetti che vi depositano le larve. Per molti esseri viventi riconoscere e essere attratti da questi odori pestiferi è vitale, nel vero senso della parola. Anche animali come i ratti e i pesci rossi sono moderatamente attratti da composti come cadaverina e putrescina, mentre altri usano questi odori per delimitare il territorio. Come si sviluppano? Il processo di decomposizione di un corpo attraversa diversi stadi: quando il cuore smette di battere si interrompe la circolazione sanguigna, perciò il sangue non irrora più i tessuti, e le cellule, non ricevendo più ossigeno e nutrimento, muoiono. L’azione di diversi tipi di batteri produce i primi odori. Le loro attività metaboliche producono infatti diversi tipi di gas che causano il classico gofiore del corpo e la sua puzza. Man mano che le molecole organiche del cadavere vengono digerite e altre quindi si formano, cambiano anche i batteri e gli insetti che usano in vario modo queste sostanze. Questa macabra staffetta è utile tra l’altro se si è sulla scena di un crimine: per stabilire l’ora del decesso gli investigatori si rifanno alle perizie dei patologi e degli entomologi che fanno un’analisi gli insetti infestanti.

decomposition

 

Ad ogni modo, le molecole più puzzolenti sono ammine e composti solforati. Putrescina (Butano-1,4,diamina) e cadaverina (Pentano, 1,5, diamina), descritte nel 1885 dal medico Ludwig Brieger, hanno il caratteristico odore di carne putrefatta – sono reponsabili anche della classica fiatella che si ha appena svegli – e sono molecole organiche a catena corta con due gruppi aminici alle estremità. La differenza tra le due sta nell’origine da due diversi aminoacidi: argininia e lisina. Ci sarebbe poi da dire che l’arginina nel diventare putrescina subisce un passaggio intermedio nel quale viene trasformata in ornitina, la quale entra anche nel ciclo dell’urea e come risultato finale del processo contribuisce all’odore caratteristico dell’urina. Il metabolismo delle proteine, essendo fatte di aminoacidi, di solito porta a molecole piuttosto odorose per via del gruppo amminico –NH2 (azoto, idrogeno) – parente dell’ammoniaca (NH4) per capirci – in diverse declinazioni. Ecco anche perché per esempio la pupù degli animali carnivori di solito ha un odore più pungente rispetto a quella degli erbivori.

Lo scatolo (3-metilindolo), dall’ odore più fecale, e l’indolo, più muffoso, danno invece al cadavere delle declinazioni odorose più stantie, ma si tratta di molecole che a basse concentrazioni hanno un sentore floreale. Lo scatolo, oltre a essere attraente per molti insetti lo si trova anche negli olii essenziali dei fiori d’arancio e del gelsomino, infatti insieme all’indolo viene usato anche in profumeria.

 The smell of death

 

How was your Halloween? Have you spotted any credible scary deadly monster around, or have you been yourself one of them? Did it worked out?

Well, one of the most important features of any respectable zombie is an awful, horrid, disgusting smell of putrescent flesh. How to get that?

First, we should notice that what we usually call “smell of death” is actually a mixture of more than 400 different compounds including putrescine, cadaverine, skatole (3-methylindole), and indole, which are released at a certain moment of the decaying process of a carcass or a corpse. Let’s have a look how it works.

When heart stops beating the blood stops flowing to the tissues and cells, without oxygen and nutrients, start to die. Bacteria take advantage from the situation, they start to eat and grow releasing gas as a by-product of digestion. Thus, the corpse body starts inflating and stinking.

As soon as all the organic compounds have been digested, the population of bacteria and insects able to eat the remains changes. This is how, for example, pathologist and forensic science can estimate the time of death during criminal investigations. Forensic entomology studies the succession pattern of insects and arthropods found on the decomposed cadavers. Therefore, depending on which kind of insect they found on the body, they can estimate the stage of decomposition and the time of death.

Among the most stinky molecules responsible for the smell of death we found sulfur and amine derivatives compounds. First discovered by the physician Ludwig Brieger in 1885, putrescine (1,4-diaminobutane) and cadaverine (1,5-pentanediamine) are both produced by the breakdown of amino acids arginine and lysine respectively, and they are the major responsible for the foul smell of putrefying flesh. By the way, they are also responsible, with other molecules, of bad breath, vaginosis odor and some of other body scents.

Usually protein metabolism produces smelly molecules because proteins are made out of amino acids, and the products of their metabolism usually are NH2 – compounds, similar to “ammonia” (NH4) derivatives to say it sample. This is why, for example, the poop of carnivores is smellier than that from vegetarian animals.

Skatole and indole are quite smelly as well. The fascinating thing about them is that they are also present in some essential oils from flowers like jasmine. Many insects are very attracted from them, which is the reason why many flowers evolved a way to produce such compounds. They have an odor which in small concentration can result flowery and pleasant, and they are used along with other compounds in perfumery as well.

Ready for being the scariest zombie ever?

Bonus
Come si fa la cadaverina?
How to make cadaverine.
 

 

Odore di guai – Smell of trouble

Su come i recettori TAARs aiutano i topi a riconoscere la pipì di puma e a darsela a gambe.

tom-and-jerry-mouse-trouble-2014-1

L’olfatto è alla base della comunicazione di molti animali. I messaggi odorosi servono, tra le altre cose, a orientarsi nello spazio, trasmettere la propria disponibilità a potenziali partner, trovare cibo, delimitare il territorio e captare pericoli e la presenza di possibili predatori. Una giungla di molecole odorose che stimolano, nel topo, un corredo di circa 1100 recettori olfattivi (nell’uomo sono circa 350, ma fanno comunque la loro parte).

Attenzione, di solito non c’e una corrispondenza diretta tra un singolo odore e uno specifico recettore, la faccenda è più complicata. Funziona un po’ come un codice combinatorio: ogni recettore può riconoscere più molecole ma con diversa affinità, cioè si “lega” ad alcune meglio che ad altre; inoltre, ogni molecola può legarsi, con lo stesso principio, a più recettori. Perciò ogni odore attiverà una specifica, o più o meno specifica, combinazione di recettori olfattivi, dai quali partirà la sensazione dell’odore. Poi, siccome non è mai tutto lineare, ci sono anche alcuni recettori molto specifici che invece “riconoscono” solo specifiche molecole, mentre altri possiamo definirli più generici.  Nota importante: il fatto che si conoscano alcuni recettori olfattivi e i geni che li codificano non significa necessariamente che si conoscano anche le molecole in grado di legarsi a essi. Anzi per moltissimi recettori non si sa ancora a quali molecole si leghi, e si chiamano per questo “recettori orfani”.

Infatti, una parte delle ricerche in corso cerca di scoprire quali molecole attivano specifici recettori, cioè mira a “de-orfanizzare” quei recettori. Un po’ come trovarsi con un mazzo infinito di chiavi di fronte una serie di porte ma non sapere cosa apre cosa – divertimento.

Questo lavoro di ricerca dà però anche delle soddisfazioni, come nel caso dei recettori TAARs.

I TAARs (Trace Amine-Associated Receptors) sono una classe di recettori olfattivi identificata nel 2006. E quest’anno, la rivista scientifica Nature ha pubblicato uno studio, presentato anche al recente meeting dell’ECRO (European Chemoreception Research Organization),  che mostra il coinvolgimento di questi recettori nel riconoscimento di sostanze odorose di pericolo. Nello specifico, gli esperimenti di questa ricerca hanno dimostrato che, nei topi, i recettori TAARs sono responsabili della ricezione di amine volatili. Queste molecole sono presenti nell’urina di deversi predatori felini e inducono nei roditori reazioni di fuga ed evitamento. I topi normali, con questo recettore, di fronte per esempio a pipì di lince o di puma (usate in questi esperimenti) girano al largo o assumono il tipico comportamento “di paura”, cioè rimangono immobili – terrorizzati diremmo per usare un analogia al comportamento umano (freezing); se invece i topi sono modificati geneticamente e privati di questi recettori, rimangono indifferenti a quell’odore.

Pur essendo solo una manciata (15 nel topo, di cui 14 quelli olfattivi; 17 nel ratto; 6 nell’uomo) rispetto all’elevato numero degli altri geni per i recettori olfattivi  i TAARs assolvono funzioni decisamente importanti per la sopravvivenza delle specie, e questo suggerisce perché nei vertebrati sono evolutivamente così ben conservati. I primi studi avevano mostrato che alcune amine sono capaci di attivare questi recettori: TAAR1, per esempio, viene attivato dalla 2-feniletilamina (PEA) ed è l’unico che non è espresso nell’epitelio olfattivo ma nel cervello dove ha probabilmente un ruolo nel rilascio del neurotrasmettitore dopamina. Procedendo con le ricerche gli scienziati hanno poi trovato che l’isoamilamina attiva il recettore TAAR3, la trimetilamina TAAR5 e, di nuovo, la fenieltilamina attiva anche i TAAR4. La domanda a questo punto era: a cosa servono questi recettori? Che tipo di odori riconoscono?

Negli esperimenti pubblicati quest’anno il gruppo di Tom Bozza ha dimostrato che i glomeruli corrispondenti ai recettori TAAR4 non solo rispondono a feniletilamina e isofeniletilamina, ma anche alla pipì di puma, e che senza questi recettori non ne sono capaci. Dal momento che la feniletilamina è uno dei principali componenti dell’urina del felino, lo step successivo è stato fare dei test comportamentali per vedere come due gruppi di topi, uno normale e l’altro senza il recettore TAAR4,  reagivano a diverse pipì e a altri odori di controllo. I risultati come dicevo suggeriscono che i recettori TAARs sono importanti per riconoscere la presenza di predatori, idea supportata anche dal fatto che si attivano a concentrazioni dell’odore molto basse, ovviamente per dare l’allarme devono essere efficienti. È inoltre interessante che svolgano in modo così selettivo una funzione di rintracciamento “a distanza”, quando spesso la percezione di segnali di questo tipo, veicolati da odori e feromoni, ha bisogno di un contatto diretto (avete presente il muso del vostro cane dietro alle chiappe di un altro?), ma questa è un’altra storia…

Per approfondire:

Dewan, A., Pacifico, R, Zhan, R., Rinberg, D. and Bozza, T. (2013) Nonredundant coding of aversive odours in the mouse olfactory system. Nature. 497, 486–489.

Pacifico, R., Dewan, A., Cawley, D., Guo, C., and Bozza, T. (2012). An Olfactory Subsystem that Mediates High-Sensitivity Detection of Volatile Amines. Cell Reports 2(1) 76-88 http://dx.doi.org/10.1016/j.celrep.2012.06.006.

S. D. Liberles, L. B. Buck (2006). A second class of chemosensory receptors in the olfactory epithelium. Nature 442, 645-650 .

Save

Espansione in tre step

È stato l’olfatto a guidare lo sviluppo del cervello?

C’è un fatto sul quale numerosi paleontologi e neurobiologi si interrogano da un pezzo ed è come ha fatto il cervello dei mammiferi a evolversi? E soprattutto, perché le aree del cervello hanno dimensioni e proporzioni così diverse tra loro? Numerosi studi mostrano che in generale passando da una specie animale all’altra le dimensioni delle diverse aree cerebrali sono “in scala” con la massa totale del cervello, tutte eccetto una: il bulbo olfattivo. Nei vertebrati questa struttura, che rappresenta la prima postazione cerebrale per la decodifica degli odori, ha dimensioni che variano certo, ma non in proporzione alle dimensioni complessive del sistema nervoso centrale. Per capirci, secondo questo schema per un “cervello grande” ci si aspetterebbe di trovare anche un bulbo olfattivo “grande”, e invece no. Ad esempio, perché il bulbo olfattivo dei roditori è così grosso rispetto al nostro? Roba da non dormirci.

mouse_bulbImmagine dall’alto di un cervello di topo, la freccia indica il bulbo olfattivo

 F3.medium

Schema dell’evoluzione del cervello a partire dai cinodonti (in rosso è rappresentato il bulbo olfattivo).
Credit: Rowe et al. Science, 2011

Un sistema imprevedibile

Le dimensioni in verità non sono l’unico fattore per il quale il sistema olfattivo continua a lasciare i ricercatori spiazzati: nel mondo animale andando dai molluschi agli insetti, dai vermi ai vertebrati vi è una strabiliante convergenza per la quale vi sono alcune strutture o schemi di funzionamento comuni ed estremamente conservati nelle specie, ad esempio:

  • i recettori olfattivi sono proteine-G associate alla membrana cellulare
  • la via di trasduzione del segnale odoroso segue uno schema a due step
  • la prima stazione nervosa che riceve il segnale dai neuroni olfattivi ha un’organizzazione glomerulare

Altro fatto ancora da capire è perché nella corteccia olfattiva sembra non esserci nessun tipo di organizzazione topografica che ne rispecchi in qualche modo il funzionamento, come avviene con altri sistemi sensoriali, e gli scienziati stanno cercando di capire quale possa essere la chiave di lettura (e decodifica appunto). C’è infine un’altra questione, se da un lato la struttura generale del sistema olfattivo è piuttosto conservata, dall’altro lato il numero di geni che codificano per i recettori olfattivi tra diverse specie è estremamente variabile. Nei mammiferi i geni che codificano per i recettori olfattivi rappresentano la più grande famiglia multigenica del genoma, ma in ogni caso il numero di recettori olfattivi passando da una specie all’altra (invertebrati compresi) non segue schemi ovvi: il verme Caenorhabditis elegans ha circa 1500 diversi chemorecettori, il moscerino Drosophila melanogaster ne ha 130, l’uomo ha circa 350 recettori mentre il topo un po’ più di 1000. Che cosa significa? Non si sa.

Vari possibili scenari

I ricercatori hanno formulato a partire dai dati sperimentali in loro possesso diverse ipotesi che stanno cercando di verificare con nuovi esperimenti. La domanda principale come si diceva all’inizio è: perché il sistema olfattivo sembra essersi evoluto diversamente dagli altri e perché le dimensioni del bulbo olfattivo non seguono la regola generale?
Una possibilità potrebbe essere nella funzione primaria che noi attibuiamo al senso dell’olfatto, ossia riconoscere e distinguere gli odori. Lucia Jacobs in uno studio pubblicato sulla rivista scientifica PNAS ha formulato l’ipotesi che inizialmente la funzione primaria dell’olfatto non fosse tanto legata al bisogno di discriminare gli odori quanto a quella di usarli per orientarsi nello spazio, chiamata “funzione di navigazione”. Se questo fosse vero le diverse dimensioni del bulbo risponderebbero a queste esigenze e, semplificando, specie con comportamenti “esplorativi”, che quindi si muovono molto in cerca di cibo o per necessità di fuga dai predatori, avrebbero sviluppato ad esempio un bulbo con dimensioni maggiori rispetto a specie meno esplorative o che si sono evolute prediligendo altri sistemi sensoriali per questo scopo, vedi vista ed ecolocazione. In base a questa ipotesi l’esigenza di orientarsi usando “mappe sensoriali” basate sulla disposizione degli odori nello spazio avrebbe esercitato la necessaria pressione affinché il cervello si sviluppasse nella direzione che ha preso. Questo avrebbe favorito anche lo sviluppo dell’ippocampo e della memoria associativa come conseguenza dell’organizzazione delle informazioni sensoriali in moduli associativi. Ovvero, mi oriento nello spazio basandomi su una mappa mentale nella quale ho memorizzato determinate zone dello spazio in cui mi muovo associandole a odori caratteristici che quindi ricordo e riconosco. Si tratta ancora solo di un’ipotesi, ma sicuramente interessante.

Evoluzione a tre step

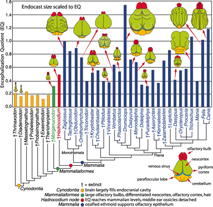
Un altro studio, su Science, suggerisce che significativi aumenti delle capacità olfattive hanno segnato e in qualche modo guidato le tappe principali dell’evoluzione del cervello dei mammiferi.
In questa ricerca è stato possibile applicare per la prima volta una scansione ai raggi X ad alta risoluzione di alcuni crani fossili, questo ha permesso di avere dati precisi sulla loro superficie interna, altrimenti non accessibile a meno di rompere il cranio stesso, e quindi risalire alla forma del cervello che ci stava dentro. Dalle ricostruzioni e dagli studi comparartivi del cranio fossile di due animali mammaliformi, Morganucodon e Hadrocodium, risalenti all’inizio del Giurassico, stiamo parlando cioè di quasi 200 milioni di anni fa,  è emerso che probabilmente l’evoluzione del cervello dei mammiferi è avvenuto in tre tappe principali. Partendo dai primi rettili che non avevano organi di senso particolarmente sviluppati e pure a coordinazione motoria non erano messi molto bene, si sono distaccati due rami principali che hanno portato rispettivamente ai mammiferi e agli uccelli. Nei mammiferi lo sviluppo di aree cerebrali più complesse pare sia stato guidato da un acuirsi del senso dell’olfatto e da un’espasione del cervelletto, deputato appunto alla coordinazione motoria. In una seconda fase le dimensioni complessive del cervello sarebbero aumentate di circa 50% e avrebbero riguardato di nuovo soprattutto bulbo olfattivo e cervelletto, ma anche gli emisferi cerebrali, come conseguenza di una più raffinata capacità di integrare gli stimoli sensoriali e motori.
Infine secondo gli autori  della ricerca si può individuare una terza fase dell’evoluzione del cervello dei mammiferi che ha visto un’ulteriore aumento delle capacità di elaborare gli stimoli odorosi. In questo periodo si osserva infatti un aumento del 10% dell’epitelio olfattivo e alcuni importanti modifiche alla struttura delle ossa craniche e del setto nasale. Inoltre il numero di geni per i recettori olfattivi si espande e aumenta il numero di recettori, le capacità olfattive insomma migliorano, e di molto.

F1.largeDimensioni relative di bulbo olfattivo, emisferi, medulla e cervelletto in rettili, uccelli e mammiferi
Credit: N. Kevitiyagala/Science

Sullo sviluppo degli uccelli a riguardo si hanno meno informazioni, ma i reperti fossili e i dati a disposizione suggeriscono che già i dinosauri più vicini a loro presentavano emisferi cerebrali e cervelletto più sviluppati, mentre il bulbo olfattivo era piuttosto ridotto. Cosa sia successo nel mezzo ancora non è chiaro.

Più si studia più aumentano le domande…

Sniffate subacquee

Annusare facendo bolle col naso

 star-nosed mole

C’è una talpa che ha un naso strano, ma strano sul serio. L’hanno chiamata talpa dal naso a stella (Condylura cristata) e, diciamolo, non è proprio una gran bellezza, ma nasconde qualità sorprendenti. Infatti sarà pure mezza cieca, ma è capace di  annusare e seguire scie odorose anche sott’acqua, cosa che essendo un mammifero non è proprio scontata (avete mai provato a dare una bella tirata di naso stando sott’acqua? Ecco). “Naso a stella” è un animale originario della costa orientale del Nord America ed è un mammifero semiacquatico, cioè predilige habitat acquitrinosi, fa spesso tana vicino a piccoli corsi d’acqua, stagni e paludi nei quali ama sguazzare in cerca di cibo. Per poter stanare le proprie prede anche in immersione ha sviluppato una tecnica decisamente raffinata: fa bolle con il naso.
È chiaro che essendo un mammifero per respirare ha bisogno di aria e questo implica che gli odori, per essere percepiti, devono trovarsi nell’aria inspirata dal momento che i recettori olfattivi si trovano nel naso. Nell’acqua ciò non sarebbe possibile, ma Condylura cristata per ovviare al problema quando è immersa in cerca di cibo produce col naso delle bolle che poi inspira di nuovo. La bolla esposta nel’ambiente acquoso permette alle molecole odorose che vi sono disperse di diffondere facilmente al suo interno. In questo modo quando la bolla viene risucchiata nel naso, gli odori arrivano all’epitelio olfattivo e vengono percepiti dall’animale. Possiamo assimilare le bolle a un retino “cattura-molecole” che viene soffiato dal naso e poi risucchiato al ritmo del respiro.

kenneth Catania, fig.1

Credit: Kenneth Catania

Questa scoperta risale a pochi anni fa, quando nel 2006 il biologo Kenneth Catania, della Vanderbilt University di Nashville, negli Stati Uniti studiando le capacità sensoriali del naso della Condylura cristata, notò che questa quando era sott’acqua appresso a una preda faceva bolle col naso. Questi studi all’inizio avevano come scopo quello di caratterizzare meglio le capacità di discriminazione tattile del naso della talpa. Questo organo rappresenta infatti per Condylura cristata prima di tutto un sensibilissimo apparato senso-motorio che la aiuta a orientarsi e a identificare rapidamente le prede. Dire rapidamente in realtà è solo un eufemismo perché questa talpa, che si ciba principalmente di vermiciattoli e altri piccoli invertebrati, mangia a una velocità sconcertante. Anche perché per saziarsi, di vermetti ne deve mangaire un bel po’ e non può permettersi di perdere tempo a sceglierli: il suo naso, “a stella” per l’appunto, è formato da 11 coppie di piccole escrescenze digitiformi con le quali esplora l’ambiente e che le consentono di individuare rapidamente il cibo. In questo modo riesce a setacciare circa 13 diverse zone contemporaneamente acciuffando e ingerendo 8 vermi insieme in meno di due secondi. Che animale affascinante. Il suo naso è uno degli organi di senso più sensibili conosciuti, è dotato di circa 25.000 meccanocettori (per un paragone, sulla nostra mano ce ne sono circa 17.000) e le informazioni tattili arrivano al cervello più velocemente di quanto impieghi a rielabolarle: difatti nel beccare la direzione giusta la talpa non è molto precisa, ma compensa con la velocità. I due piccoli tentacoli inferiori sono quelli maggiormente innervati, l’animale capisce in circa 25 millesimi di secondo se ha trovato qualcosa di commestibile, a quel punto lo aggancia con i due incisivi anteriori e lo ingerisce.

bocca talpa naso a stella

Credit: Kenneth Catania

Per le sue osservazioni Catania ha usato una camera ad alta velocità (500 frames al secondo), solo in questo modo è stato possibile osservare movimenti tanto rapidi, e accorgersi delle bolle. Il passo successivo quindi è stato capire a cosa effettivamente servissero: in uno degli esperimenti chiave Catania ha costruito un percorso sott’acqua posizionando le prede in zone protette da una grata metallica che impedisse al naso della talpa di entrare in contatto diretto con esse, ma con una maglia abbastanza larga da permettere alle bolle del naso di passare. In questo modo il ricercatore ha osservato che con il solo fiuto le talpe riuscivano a individuare il cibo con una percentuale di successo del 85%, considerevole.

Ai ricercatori è venuto poi il dubbio che anche altri mammiferi acquatici potessero aver sviluppato la stessa strategia. La scoperta? Anche il Sorex palustris, una specie di toporagno, fa le bolle sott’acqua.

Questa scoperta è stata importante per chiarire un passaggio-chiave dell’evoluzione sfatando la precedente idea che l’adattamento alla vita acquatica avesse portato i mammiferi  a rinunciare definitivamente ai piaceri di una sana sniffata. Se questo è vero ad esempio per i cetacei, che per trovare le prede usano l’ecolocazione, e per i baffuti pinnipedi, che localizzano il cibo sott’acqua con le vibrisse e si accontentano di usare il naso solo una volta emersi, la talpa dal naso a stella e il toporagno acquatico dimostrano come si sia evoluta anche una stategia diversa.

Come dire c’è un’alternativa a tutto…

Per approfondire:

Sarah Marriott, Emily Cowan , Jacob Cohen and Robert M Hallock, Somatosensation, Echolocation, and Underwater Sniffing: Adaptations Allow Mammals Without Traditional Olfactory Capabilities to Forage for Food Underwater, Zoological Science 30(2):69-75. 2013.

Kenneth C. Catania, Olfaction: Underwater ‘sniffing’ by semi-aquatic mammals, Nature 444, 1024-1025, 2006.

Kenneth C. Catania, Star-nosed moles. Curr Biol 15: 863–864, 2005.

Kishida T, Kubota S, Shirayama Y, Fukami H,  The olfactory receptor gene repertoires in secondary-adapted marine vertebrates: Evidence for reduction of the functional proportions in cetaceans, Biol Lett 3: 428–430, 2007.